Eigen-Ranking

Let's start the semester with a pretty cool demonstration - we'll use pure linear algebra to rank an athletic conference. While the specific example we'll look at involves Big Ten's College football (it is my class, after all), the idea is really much more broadly applicable. The technique we'll use, in fact, is essentially Google's Page Rank.

The situation

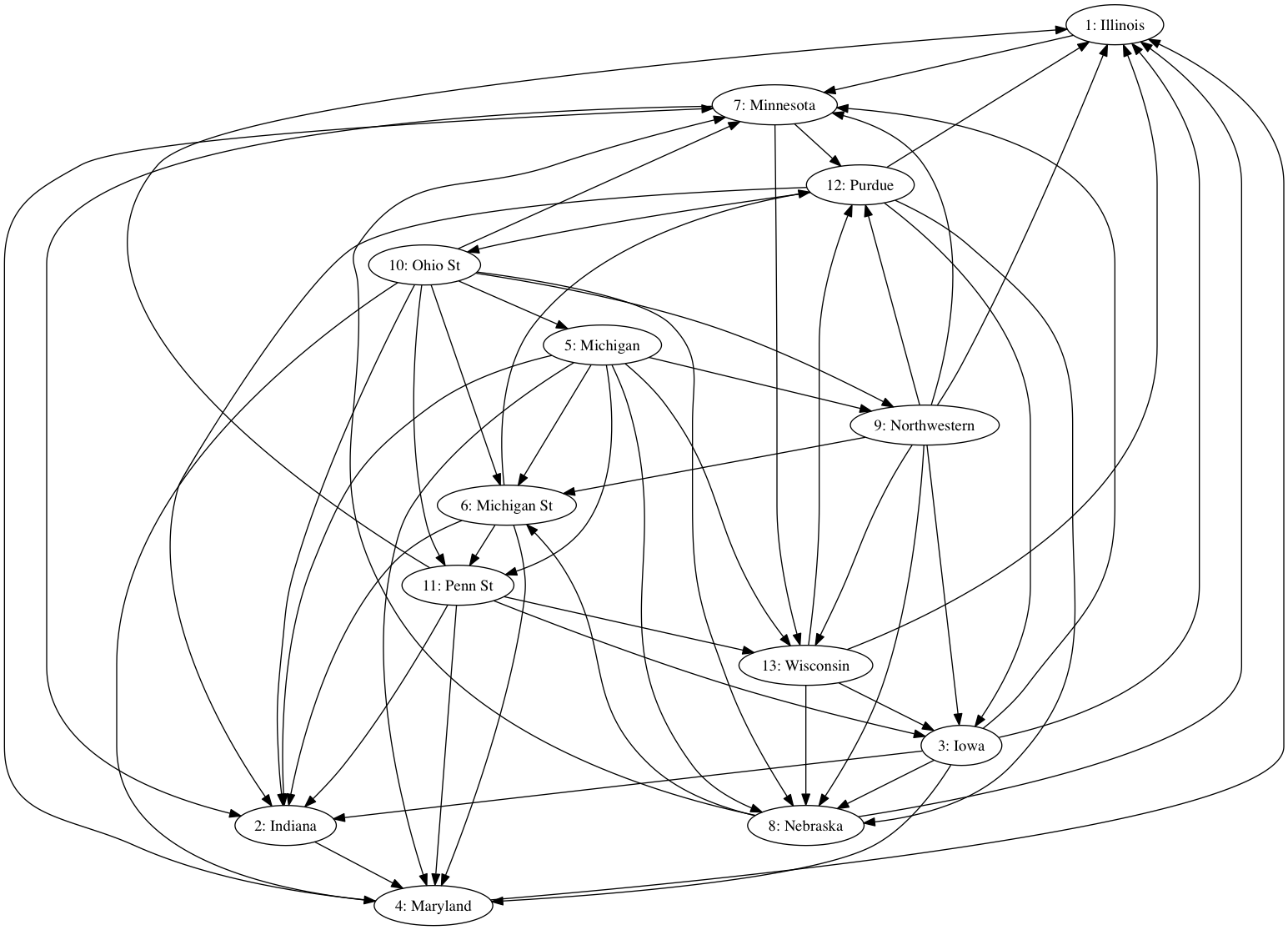
Our objective is to rank the Big Ten College Football season using the results of last year's The image shown below illustrates the 2018 Big Ten College Football season.

This type of image is called a directed graph. The circled nodes correspond to teams as follows:

  1. Illinois
  2. Indiana
  3. Iowa
  4. Maryland
  5. Michigan
  6. Michigan St
  7. Minnesota
  8. Nebraska
  9. Northwestern
  10. Ohio St
  11. Penn St
  12. Purdue
  13. Wisconsin

If team i defeated team j, then we draw a directed edge from i to j. Ohio St, for example, beat Michigan; thus, there is an edge from node 10 to node 5.

Strangely, the Big Ten has 14 teams. The list above includes all those teams but Rutgers, which was winless in the Big Ten last year.

Matrix Formulation

The information incorporated in the directed graph can be encapsulated in an important construct for linear algebra called a matrix, which is essentially just a rectangular arrangement of numbers. The matrix for our directed graph looks like so:

\[ \left(\begin{array}{rrrrrrrrrrrrr} 0 & 0 & 0 & 0 & 0 & 0 & 1 & 0 & 0 & 0 & 0 & 0 & 0 \\ 0 & 0 & 0 & 1 & 0 & 0 & 0 & 0 & 0 & 0 & 0 & 0 & 0 \\ 1 & 1 & 0 & 1 & 0 & 0 & 1 & 1 & 0 & 0 & 0 & 0 & 0 \\ 1 & 0 & 0 & 0 & 0 & 0 & 1 & 0 & 0 & 0 & 0 & 0 & 0 \\ 0 & 1 & 0 & 1 & 0 & 1 & 0 & 1 & 1 & 0 & 1 & 0 & 1 \\ 0 & 1 & 0 & 1 & 0 & 0 & 0 & 0 & 0 & 0 & 1 & 1 & 0 \\ 0 & 1 & 0 & 0 & 0 & 0 & 0 & 0 & 0 & 0 & 0 & 1 & 1 \\ 1 & 0 & 0 & 0 & 0 & 1 & 1 & 0 & 0 & 0 & 0 & 0 & 0 \\ 1 & 0 & 1 & 0 & 0 & 1 & 1 & 1 & 0 & 0 & 0 & 1 & 1 \\ 0 & 1 & 0 & 1 & 1 & 1 & 1 & 1 & 1 & 0 & 1 & 0 & 0 \\ 1 & 1 & 1 & 1 & 0 & 0 & 0 & 0 & 0 & 0 & 0 & 0 & 1 \\ 1 & 1 & 1 & 0 & 0 & 0 & 0 & 1 & 0 & 1 & 0 & 0 & 0 \\ 1 & 0 & 1 & 0 & 0 & 0 & 0 & 1 & 0 & 0 & 0 & 1 & 0 \end{array}\right) \]

The order of the rows and columns of this matrix correspond exactly to the order of teams in our list. Thus, the entry in row 10 and column 11 is a 1 since Ohio St beat Michigan.

A little magic

Now we're going to perform some linear algebraic computations, using a mathematical software package called Sage, to rank the teams.

Just as I thought!

Comments

Don't feel that you should understand all this right away, particuarly the last portion. The example is meant to illustrate a fun application that we might understand down the road. Let's go ahead and try to isolate some important concepts right now, though.