Finding a super attractive parameter

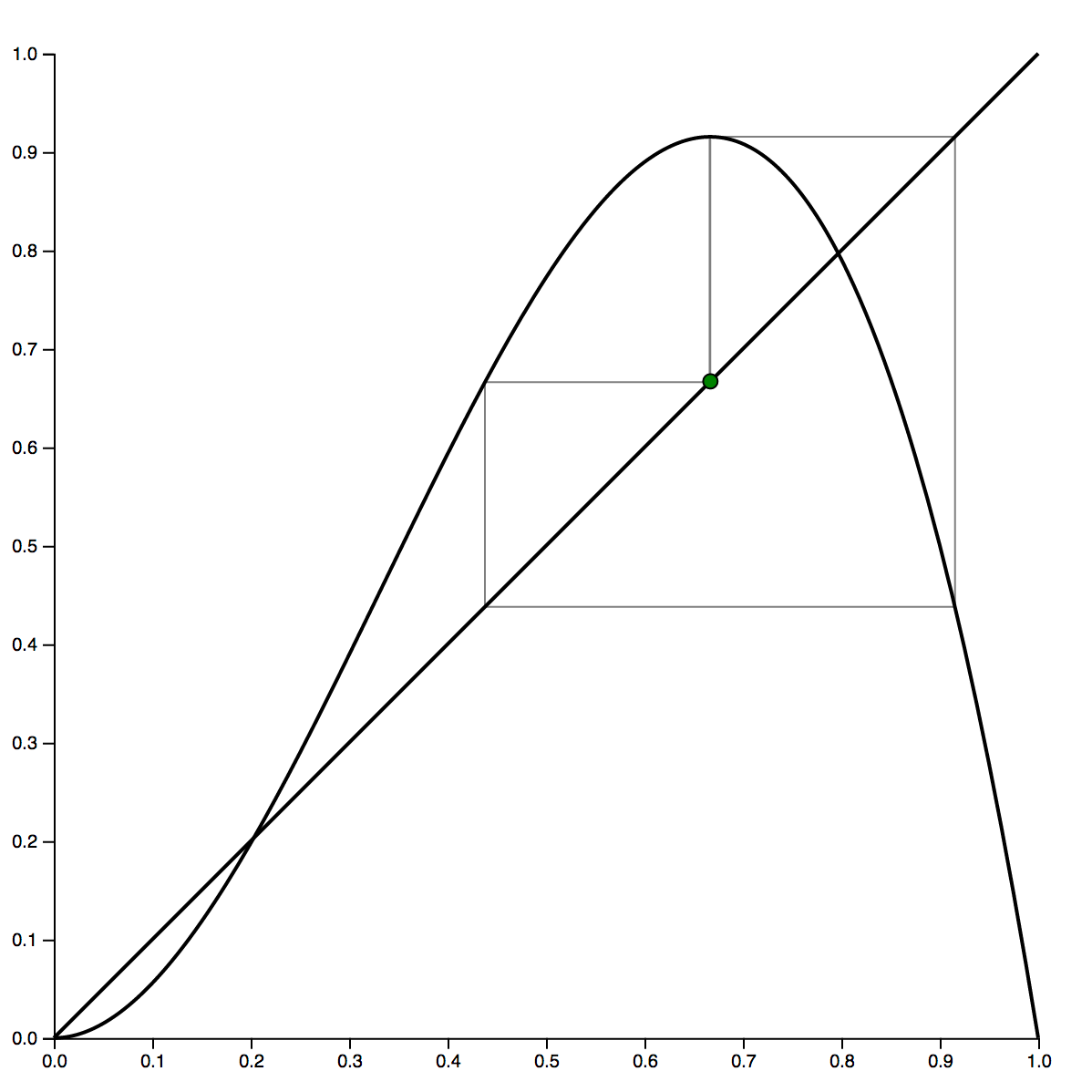
Let
[dmath]f_a(x) = a x^2 (1-x).[/dmath]
A plot of [imath]f[/imath] together with the line [imath]y=x[/imath] and a cobweb is shown in the figure below. The cobweb seems to illustrate that [imath]f[/imath] has an orbit of period 3.

  • Does the orbit appear to be repulsive, neutral, attractive, or super -attractive? How can you tell?
  • Write down an equation that the parameter [imath]a[/imath] must satisfy to generate the period 3 orbit shown in the plot.
  • Use Newton's method on a computer to find a good decimal approximation to [imath]a[/imath].

Sign In or Register to comment.